
2024年4月,国家卫健委发布卫生行业标准《血细胞分析校准指南》 ,该标准已于2024年9月1日实施!
本标准由国家卫生健康标准委员会临床检验标准专业委员会负责技术审查和技术咨询,由国家卫生健康委医疗管理服务指导中心负责协调性和格式审查,由国家卫生健康委员会医政司负责业务管理、法规司负责统筹管理。
本标准主要起草单位:北京医院/国家卫生健康委临床检验中心、解放军总医院第一医学中心、北京大学第一医院、同济大学附属杨浦医院、吉林大学第一医院、四川大学华西医院、云南省第一人民医院、浙江大学医学院附属第一医院。
本标准主要起草人:彭明婷、李臣宾、乐家新、屈晨雪、李智、续薇、江虹、陈玲、王文娟、陆红。
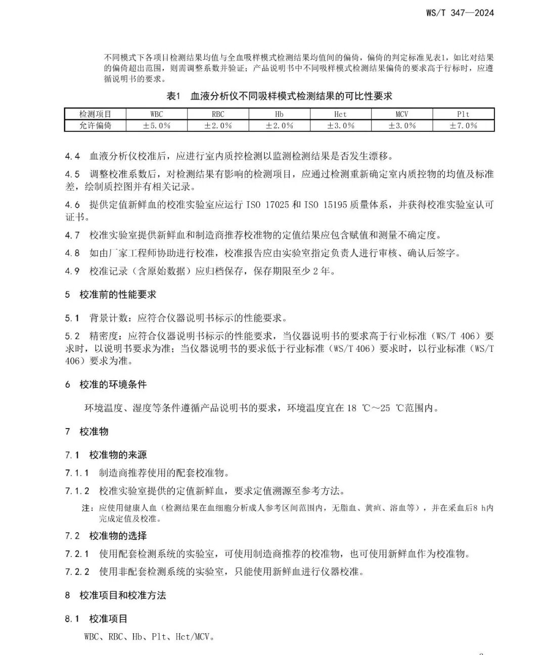
邮件群发 | Copyright © CACLP体外诊断资讯网 All Rights Reserved.
沪公网安备 31010502005883号
Powered by 网至普